About me
NLP expert who loves to deliver, learn and grow
Experience in consulting (Deloitte) and BigTech (Amazon)
I enable businesses to harness the power of Generative AI for natural language to stay competitive and be prepared for the transformation Generative AI is inducing.
My diverse experience across different roles and industries provides a solid foundation to drive business value with AI. I combine deep technical knowledge with great business understanding.
Consulting is known territory for me - after finishing my studies in statistics, I joined Deloitte as a consultant for Data Science. The last 3.5 years I worked as Research Scientist for Alexa, Amazon deepening my knowledge in NLP, Deep Learning and Generative AI. Download my CV and learn more about my journey so far.
Being a woman in tech, I am passionate about advancing gender diversity in the industry. I support women in tech by sharing my learnings on how to navigate this male-dominated environment.

My expertise and experience -
from consulting to Big Tech
Example Projects
Here are selected projects I worked on during my time as a Research Scientist at Alexa AI, Amazon. For more details on each project you can download my project portfolio or click on the link to the published paper.
Lorem ipsum dolor sit amet, consectetur adipiscing elit. Nulla euismod condimentum felis vitae efficitur. Sed vel dictum quam, at blandit leo.
adjagdjagjdgahjdgajgdjad

To keep customer experience stable between model updates, we investigate and adapt methods to keep correct predictions correct during model retraining.

To enhance customer experience, we developed an approach to make the model less sensitive small changes in the input, i.e. stop words like please or thank you.

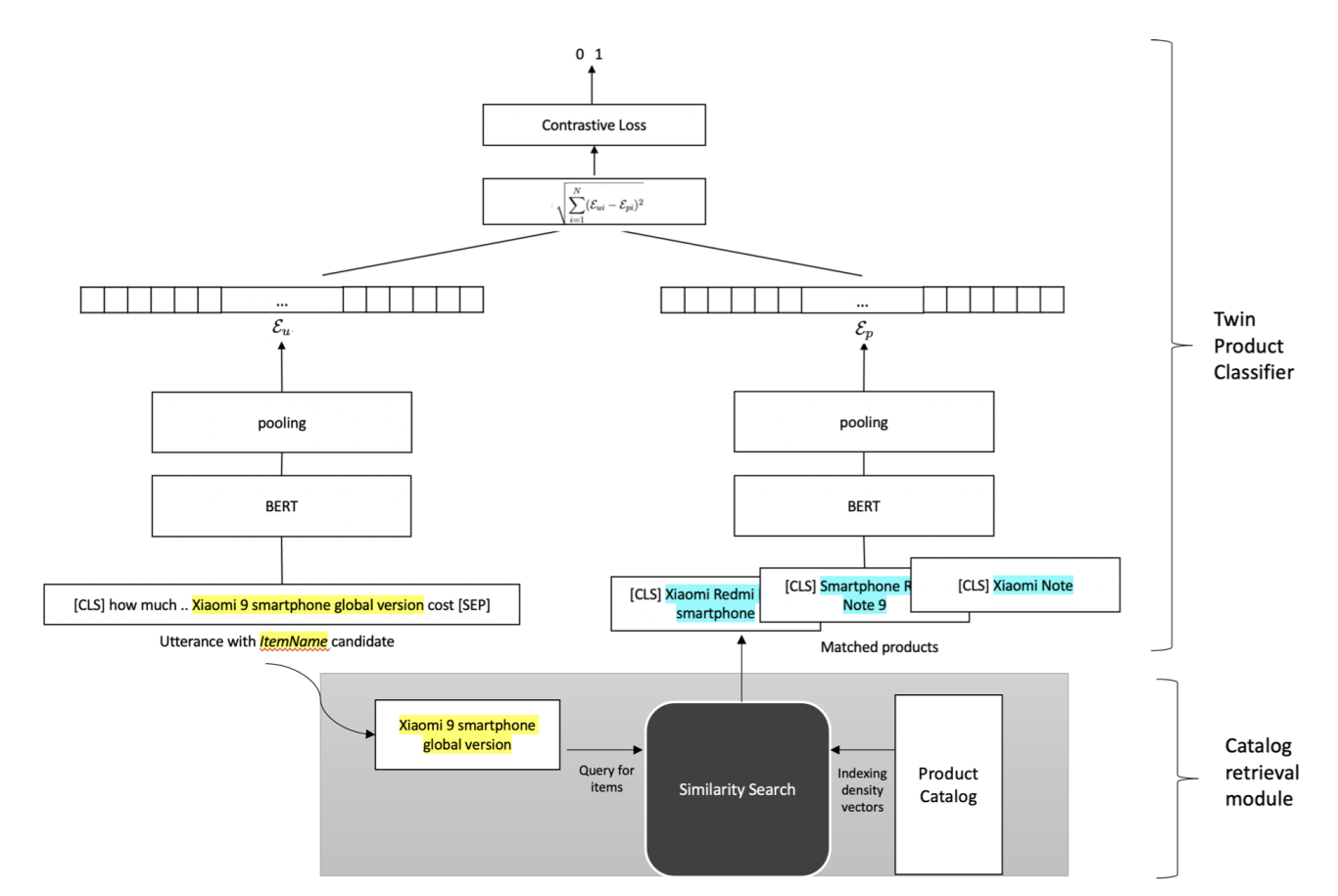
To improve the shopping experience with voice assistants, we developed an approach to detect items purchasable on the connected e-commerce platform based on exploitation of the product catalog.

Data annotation through humans is costly and time-consuming. To save cost and time, we propose a semi-supervised data annotation workflow, where the current version of the model is used to produce a suggestion that the annotator either verifies or corrects.

Tool for release of model artifacts
I wrote a unit-tested Python package to automate the release of model artifacts and minimize manual work of the scientist. I gave a training for the new users of the software and supported the adoption.
Tech Stack

Python

PyTorch

Huggingface

Pytest

Git

SQL
Published Papers
My Values
Lorem ipsum dolor sit amet, consectetur adipiscing elit. Nulla euismod condimentum felis vitae efficitur. Sed vel dictum quam, at blandit leo.
adjagdjagjdgahjdgajgdjad

Ownership
- I am accountable for actions decisions, outcomes and encourage others to take ownership.
- I take initiative, proactively identifying problems and solutions and addressing challenges as well as being self-directed to high degree.
- I bring a problem-solving mindset.

Results
- I deliver results with high quality and on time.
- I set clear and measurable deliverables, goals and objectives.
- I am dedicated to achieving goals and driving outcomes.
- I focus on outcomes.
- I use resources in the most effective way.

Action beats inaction
- I take action.
- I start small and iterate - learning through experience.
- I build momentum and progress.
- Without action there is no movement toward the desired outcome.
- I avoid Analysis Paralysis.

Trust
- I trust and like to be trusted.
- My actions support my trustworthiness.
- Trust is the foundation of any relationship.
- Enhances productivity, motivation and ultimately outcomes.

Relationship
- I build relationships.
- This fosters open communication, motivation and positive work environment.
- Fuels willingness to collaborate and support each other which again increases productivity.
- Enhances problem-solving and innovation.
- Good foundation for effective conflict resolution.

Growth & Learning
- I love to learn and grow.
- I like to do things I have never done before and learn as I go.
- You can never know it all but you can always learn something new.
- Not going forward means going back.
My professional journey

Let's get to know each other!
Contact me to understand how you can leverage customized AI solutions in your
business and learn about the potential of Generative AI.











